文/集佳知識產權代理有限公司 趙春雨
如果有一種證據形式,讓當事人又愛又怕,那么無疑就是市場調查報告了。 用好了,它猶如一劑催化劑,使得現有證據的效力加倍。而用不好,則賠了夫人又折兵,白白損失了十幾萬甚至幾十萬的調查費用。在我國商標案件中,市場調查報告這種證據形式,無論是當事人還是審判機構都處于初步探索的階段,目前并沒有法律法規對于該種證據的審查和認定規則進行明確規定,僅有一些司法解釋可供參考。 那么,什么是市場調查報告,它在商標案件中的效果如何? 企業在選擇做市場調查報告的時候應該注意些什么呢? 本文從多年的司法判例入手,以自己曾經操作過的市場調查報告為依據,試分析市場調查報告在案件中的作用,以便于企業能夠更好的運用這種證據形式,實現自己的訴訟目的。
什么是市場調查報告
“市場調查報告”作為證據,目前還沒有統一的命名,有稱之為“問卷調查”、有的稱之為“社會調查報告”、“品牌知名度報告”等等。 它是經濟調查報告的一個重要種類,它是以科學的方法對市場的供求關系、購銷狀況以及消費情況等進行深入細致地調查后,對調查中獲得的資料和數據進行歸納研究之后寫成的數據報告。 其作用在于幫助企業了解掌握市場的現狀和趨勢,增強企業在市場經濟大潮中的應變能力和競爭能力,從而有效地促進經營管理水平的提高。一份好的市場調查報告,能給企業的市場經營活動提供有效的導向作用,更能為企業的決策提供客觀依據。
《商標法》要解決的問題
商標是商品經濟和市場經濟發展的產物,其主要功能在于識別商品或服務來源。 《商標法》是為了加強商標管理,保護商標專用權,促使生產、經營者保證商品和服務質量,維護商標信譽,以保障消費者和生產、經營者的利益,促進社會主義市場經濟的發展而制定的法律。
《商標法》第五十七條第(二)項規定:“未經商標注冊人的許可,在同一種商品上使用與其注冊商標近似的商標,或者在類似商品上使用與其注冊商標相同或者近似的商標,容易導致混淆的。”
《商標法》第十三條規定:“為相關公眾所熟知的商標,持有人認為其權利受到侵害時,可以依照本法規定請求馳名商標保護。”
最高院在“奧普”案中,認為“商標法所要保護的,是商標所具有的識別和區分商品及服務來源的功能,而并非僅以注冊行為所固化的商標標識本身。因此,商標標識本身的近似不是認定侵權行為是否成立的決定性因素,如果使用行為并未損害涉案商標的識別和區分功能,亦未因此而導致市場混淆的后果,該種使用行為即不在商標法所禁止的范圍之中。”
《商標法》所涉及的很多問題,比如“顯著性”、“知名度”、“導致混淆”、“誤導公眾”等等,都是以市場上相關公眾的一般注意力作為評判的主觀標準。
根據《最高人民法院關于審理商標民事糾紛案件適用法律若干問題的解釋》(法釋[2002]32)第8條:商標法所稱相關公眾,是指與商標所標識的某類商品或者服務有關的消費者和與前述商品或者服務的營銷有密切關系的其他經營者。因此相關公眾是個集合體,它不僅包括商標或服務的有關消費者,也包括其他經營者。其他經營者不僅包括縱向的經銷商,也包括橫向的同業經營者。相關公眾并不是抽象的,針對具體的訴爭商標,其范圍是具體的,即訴爭商標指定使用商品的有關消費者和經營者。可見,相關公眾的目標范圍是非常大的。
市場調查報告與商標案件的完美相遇
前面說到相關公眾的范圍是非常大的,審理商標案件的審查員或者法官在裁決具體案件的時候,要調查并了解全部相關公眾對某一待證事實的意見并不現實,只能假設一個抽象人物,進而進行替代性的判定。而市場調查報告是基于對公眾的深入調查之后歸納研究而成的書面報告,正是相關公眾思想和意見的真實反饋。顯然,市場調查報告對于審查員和法官而言,能夠更加直觀、具體、全面地了解待證事實在相關公眾中的意見,直達要害。因此,越來越多的法律界人士以及案件當事人認識到市場調查報告在訴訟中的作用。 那么,在目前的法律規定中以及實際的司法實踐中,市場調查報告的接受程度如何呢?
目前的法律法規:
目前沒有法律法規對于該種證據的審查和認定規則進行明確規定,僅有一些司法解釋可供參考。
比如:
《最高人民法院關于審理涉及馳名商標保護的民事糾紛案件應用法律若干問題的解釋》(法釋〔2009〕3號)
第5條第3款規定:“對于商標使用時間長短、行業排名、市場調查報告、市場價值評估報告、是否曾被認定為著名商標等證據,人民法院應當結合認定商標馳名的其他證據,客觀、全面地進行審查。”
北京市高級人民法院2014年1月22日印發的《關于商標授權確權行政案件的審理指南》
第13條規定:“對于相關公眾能否將訴爭商標和引證商標相區分,當事人可以提供市場調查結論作為證據。市場調查應當盡可能模擬相關公眾實際購買商品時的具體情形,并應當對相關公眾的范圍、數量及其確定,相關公眾購買商品時的注意程度以及整體比對、隔離觀察、主要部分比對等方法的運用等進行詳細描述,缺少上述要素、對上述要素使用錯誤或者無法核實其調查真實性的市場調查結論,不予采信。”
河南省高級人民法院于2007年4月發布的《關于審理涉及馳名商標認定案件若干問題的指導意見》
第十一條規定: 社會調查機構出具的涉案商標在相關公眾中認知度的調查報告,可作為證明相關公眾知曉程度的參考因素。
調查報告應經過庭審質證并確認其效力。對調查報告的質證、認證主要應圍繞調查機構的權威性、調查方法的科學性及可行性等問題進行。質證時,調查機構應派員出庭接受質詢。
調查報告中對相關公眾抽樣調查應體現不同地域、不同層次,方法應當科學。對消費者和經銷商等相關公眾調查的范圍,一般應有包括審理法院所在地在內的至少全國五個主要代表性城市和不少于一千份調查問卷。
商標在相關公眾中認知度的調查,一般由當事人委托,人民法院也可根據當事人的申請委托調查,但不依職權委托調查。
青海省高院于2009年3月發布的《關于審理涉及馳名商標認定案件若干問題的指導意見》(青高法(2009)67號)
第十一條規定:社會調查機構出具的涉案商標在相關公眾中認知度的調查報告,應當慎重對待,僅作為證明相關公眾知曉程度的參考因素。根據《商標法》第十四條第(二)至(四)項不能得出該商標馳名事實的結論時,不能僅憑調查報告認定該商標具有較高知名度和聲譽度。
調查報告應經過庭審質證并確認其效力。對調查報告的質證、認證主要應圍繞調查機構的權威性、調查方法的科學性及可行性等問題進行。
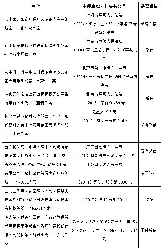
在司法實務界,認定標準也不統一。 筆者匯總了2004年至今的部分案例,分析如下:

筆者對于實施調查報告的建議:
由上述整理可知,目前在理論界和司法實踐界,都沒有關于市場調查報告這種證據形式的具體證據運用規則。 法院在審理案件的時候,仍然是由法官對于該證據進行個案判斷,根據案情、起訴方的主觀意圖、其他證據材料等一并綜合考慮。 同時我們也可以看出,法院傾向于認可法院依職權啟動的、設計完整、采樣全面、內容準確的調查報告; 而對于程序中有瑕疵、內容有瑕疵的報告,則傾向于一票否決制,整體不予以考慮。 筆者基于自己曾經操作過的市場調查報告,從實務上如何操作市場調查報告提供一些建議:
調查報告的目的:
首先應該明確,市場調查報告不是“萬金油”證據,它的調查目的應該是明確而且具體的。 目前的商標授權確權行政案件和民事侵權案件中,調查報告能實現的目的大概為:對于商標混淆性的認定;對于商標知名度的認定;商標通用性的認定。
調查報告的啟動:
在明確了調查目的之后,開始啟動工作。從目前的司法實踐來看,市場調查行為的啟動有兩種形式。一種是當事人自行啟動,如前面提到的"邁克爾·喬丹”案、“GUCCI”案等; 另一種是當事人申請法院啟動, 如前面提到的“頤中煙草”案。從法院的判例中,并沒有明確哪種啟動方式在程序上更為正當。可見司法實踐中的認識并不統一。 上述案件匯總中,當事人自發啟動的比例較高。從法院的審理結果來看,有些案件中,自行啟動并未視為阻卻合法性的理由,仍然予以認可和接受。
筆者認為,當事人自行啟動市場調查報告,符合當事人處分原則的基本要求。處分原則,是指訴訟當事人有權在法律規定的范圍內,對自己依法享有的民事權利和訴訟權利決定是否行使以及如何行使的原則。
同時,籌劃、設計、安排、完成一個市場調查報告需要的時間和精力都較多,如果在啟動訴訟之后向法院申請進行,無疑會拖延訴訟程序。 這也是實踐中,申請人更愿意自行啟動調查的原因之一。
對于市場調查報告公司的選擇
筆者發現,當一方在證據中提交市場調查報告之后,另外一方的質證理由一般都是先從調查公司的客觀性、中立性入手。 比如在新百倫貿易(中國)有限公司與周樂倫侵害商標權糾紛中,在新百倫公司提交了《某品牌標識認知調查報告》后,對方就提出“市場調查公司不是司法鑒定機構,不具有司法鑒定的資質,沒有為司法機關進行調查的職能,其所進行的調查不具有合法性,沒有證明力。”
青海省高院于2009年3月發布的《關于審理涉及馳名商標認定案件若干問題的指導意見》(青高法(2009)67號)第十一條規定:對調查報告的質證、認證主要應圍繞調查機構的權威性、調查方法的科學性及可行性等問題進行。
因此,市場調查報告作為證據最好由專門的市場調查機構出具。對于當事人自己出具或者委托公證機關進行的市場調查,則可能受到權威性的質疑。當然,目前專業調查公司出具的調查報告,也有未被接受的案例。 這些都需要后續法律法規進行規則制定,以便于當事人在選擇調查公司的時候,可以更有參考性。
對于市場調查報告問卷的設計
首先,一份合格的調查問題,要設置必要的過濾題,以過濾掉不相關吃瓜群眾,確保調查是在本案所涉產品或者服務的相關公眾中進行; 比如在Gucci案中,一審法院曾認為“雖然兩份調查報告對調查對象進行了相應的說明,但這些調查對象是否屬于包商品消費領域的相關公眾尚難以確定。”
其次,在問題設計的時候,要緊緊圍繞調查目的而展開;比如在針對“混淆性”進行調查時,向受訪者展示的應該是雙方標識的題卡;如果僅僅展示了單方的產品,則會導致受訪者無從判斷,進而影響調查結果的真實性和準確性。
再次,在具體回答上,建議增加“不知道”或“不清楚”等結果選項,使得調查問卷的虛擬情形更加貼近現實生活,更加完整和全面,增加統計結論的準確性和可信度。
最后,調查問卷的內容要條理清晰、簡練,避免面面俱到,內容過多,過于繁瑣,避免把與調查自的無關的內容列入其中。
對于市場調查城市的選擇
一般來講,市場調查會選擇在北京、上海、廣州、深圳等城市進行; 但對于個案而言,還可以選擇所涉及的城市,比如“頤中煙草”案中,因原被告雙方均在青島,且選擇了青島市中級人民法院作為管轄法院,因此調查選擇了北京、青島、西安、西寧四個城市;在“蒙牛”案中,調查城市為上海、北京; 在“喬丹”案中,調查分別在北京、上海、廣州、成都和常熟五個城市進行。
對于樣本量的選擇
筆者注意到河南省高級人民法院于2007年4月發布的《關于審理涉及馳名商標認定案件若干問題的指導意見》第十一條中規定:“對消費者和經銷商等相關公眾調查的范圍,一般應有包括審理法院所在地在內的至少全國五個主要代表性城市和不少于一千份調查問卷。”
因此,為了保證調查結果的客觀性,需要樣本量達到一定的程度。 但筆者也注意到,在前述調查報告被認定的案件中,僅在“頤中煙草”等幾個案件中,法院對于調查的樣本量進行了評述,比如“頤中煙草”案的法院認為,上述兩調查機構在北京、青島、西安、西寧四個城市中選擇了1200個普通消費者以及12個經銷商,被調查對象數量較多且分布比較合理,因此調查結果能夠相對客觀的反映“壹枝筆”牌香煙在相關公眾中的知曉程度。在FENDI案中,法院認為“芬迪公司在二審提供的問卷調查公證書中所體現的在整體42名受訪者中29名受訪者對于涉案店鋪系品牌直營專賣店或是被品牌方授權所開設的認知,已足以證明上述觀點。”但在其他案件中,并沒有對于樣本量的明確評述和要求。
關于調查報告要包括的必要內容
從內容上,調查報告要對調查對象的構成、訪問方式、抽樣方法、調查結論的形成過程等均作出詳細的說明。
北京市高級人民法院2014年1月22日印發的《關于商標授權確權行政案件的審理指南》第13條規定:“市場調查應當盡可能模擬相關公眾實際購買商品時的具體情形,并應當對相關公眾的范圍、數量及其確定,相關公眾購買商品時的注意程度以及整體比對、隔離觀察、主要部分比對等方法的運用等進行詳細描述,缺少上述要素、對上述要素使用錯誤或者無法核實其調查真實性的市場調查結論,不予采信。”
因此,一份科學合理的調查報告,應該記載調查過程,并附上調查問卷或具體問題。
關于調查報告形式上的一些注意要點:
從形式上,委托人可以考慮在調查的過程中邀請公證機構進行公證,增加調查報告的真實性和證明力;但此種公證的費用較高。
從后續保障上,委托人要與調查公司及時溝通;如果案情需要,比如法院要求調查公司工作人員出庭對于調查的過程進行說明,應及時根據法庭的要求進行后續安排。
結語:
確定相關公眾對某商標是否知曉或者對某兩個品牌是否混淆,是對相關公眾心理認知程度的一種判定,僅依賴個別部門的主觀評價難以達到客觀公正的效果。 但要判斷全部相關公眾的心理認知程度并不現實,而委托社會調查機構、進行隨機抽樣調查的方法能夠相對客觀的反映相關公眾的心理認知程度。 因此,調查報告這種證據形式有其存在的現實需要。
在法律法規沒有明確規定的情況下,委托人可以參考之前的司法判例,在積極采用這種證據形式的同時,對于自己的權益進行妥善保護。